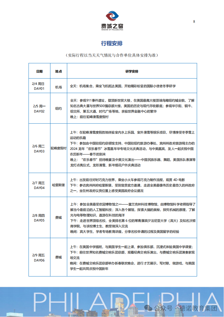
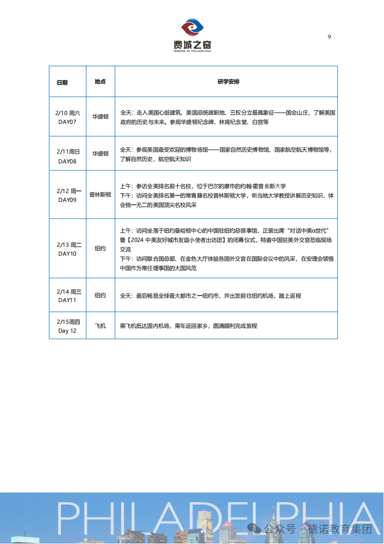
激动的心,颤抖的手,盼望着盼望着,2024“欢乐春节”冰雪嘉年华国际小使者出访团即将启程。踏上这次令人激动又陌生的异国旅程,为了大家顺利出行,我们拟定了一份行前须知,提前做好充足的准备,让这次出行没有后顾之忧,享受一段美好的冬日研学营之旅!



时差(冬令时):
中美时差,北京时间和美国东部时间的时差。美国采用夏冬双时制,一个是夏令时,一个是冬令时(即标准时)。当美国实行冬令时时,北京时间比美国东部时间正好早到13个小时。抵达美国后请校对手机等设备,以免误时而影响行程。


(以上气温单位为摄氏度)
机票(领队老师统一保管)
护照/签证(必保存好)
身份证(自行妥善保管)
2024“欢乐春节”冰雪嘉年华营员手册(统一发放)
活动邀请函(领队老师统一保管)
美元(出行前兑换好,不超过500美金,需自行保管)
人民币现金(携带少量即可,以备不时之需)
温馨提醒!!
*建议大家准备一个透明文件夹,把重要的过关文件原件,资料全部放进去,方便入境检查。 重要文件记得启用原件+复印件的双重保险哟~

手机 (建议直接购买当地可用的电话卡,或者国内手机开通国际漫游)
充电器、数据线、充电宝 (20000毫安以内,不能托运装,在随身书包内,乘机安检时单独拿出来安检)
相机/存储卡/ 电池 (根据自身需要携带,请妥善保管)
笔/笔记本 (用于填写各种出入境卡等资料)
转化插头
手表(必带)
研学装备——围巾,袖章等(出行前统一发放)
备注:个人物品必须写上自己的名字,所属组,以便识别。

衣物:适量准备几件换洗的衣物。建议同学们随身携带较厚的外套,美国东北部冬季室内暖气恒温,比较温暖,单衣也不会觉得冷,但室外较冷,需要做好保暖。可能会出现雨雪天气,建议准备一套冲锋衣和保暖帽。
出行:鞋子一定要舒适。每位同学需要携带一个保温水壶。美国的公共场所一般免费提供饮用水,但是基本都是冰水,很少有热水。此外,要求同学们带雨伞或者雨衣,以防户外雨雪情况,因为冬季雨雪天气较常见。另外,入住酒店,牙刷牙膏拖鞋等洗漱产品都需要自行准备,出于对环境的保护,美国酒店并不把这些作为常规提供项目,如有需要,请同学们自行购买。
药物:可准备感冒药、消炎药、腹泻药、过敏药、晕车药等。如果有对任何特别东西过敏或者有其他身体状况,请一定要提前通知团队辅导员。
行李:航空公司只托运一件大件行李,同学们可准备一件大的托运行李、一件可登机的行李,一个放重要证件的随身携带的小包,注意超过行李额度需要自费罚金。每件普通可托运23KG,行李体积:长、宽、高三边之和:大于或等于60厘米(24英寸),小于或等于158厘米(62英寸包括滑轮和把手),重量不超过23公斤。可登机的手提行李:三边尺寸不得超过 56 厘米 x 36 厘米 x 23 厘米(22 英寸 x 14 英寸 x 9 英寸),尺寸包含滑轮、把手和侧袋在内。
小礼品:可以考虑带几份手信,不用太贵重,重在才艺与创意,具有中国传统文化特色的或者是地方文化特产的礼物。在文化交流过程中作为友谊的桥梁,送给美国的老师或同学。

违禁药品:吗丁啉、甘草片、含有海洛因、可卡因、大麻、LSD(一种强烈致幻剂)等麻醉精神类药物、镇定剂、安眠药、兴奋剂、抗抑郁剂、抗癫痫药等。
食品类:
1.新鲜、脱水或罐装的肉类、肉制品(含鸡蛋不论生熟)
2.植物种子、蔬菜、水果及土壤,包括苹果、香蕉等常见水果
3.加州最近一些年来不让带花椒进入
其他不可带物品:
1.昆虫及其它对植物有害之虫类
2.非罐装或腌熏之鱼类及鱼子
3.野生动物及标本
4.毒品及危险药品
5.盗印(无版权)书籍及录音、录影带
6.彩券
7.军火弹药

1.建议随身携带物品为:袖章【费城之窗提供】,围巾【费城之窗提供】,研学营营员手册【费城之窗提供】,背包【个人准备】,水壶【个人准备】,雨伞或雨衣【个人准备】,个人必需药物等。
2.活动期间一般要求佩戴研学营统一袖章,以便识别,保证安全。
3.活动期间,请营员们注意安全,及时补充水分与糖分。
4.严格听从团长或辅导员指挥,若有需求必须向小组导师报告,及时联系团长或辅导员。
5.按时到达导师指定的地点,不得迟到或早退。
6.保证时刻与组员、组长在一起,未得到许可的情况下,不得擅自离队(行动过程中需两两搭伴)。
7.如遇身体不适,必须提前离开营队,必须填写好【离营通知书】方可离队。
8.不得在行驶车辆上打闹,毁坏车辆公共设施,如有损坏,将照价赔偿。
9.进入公共场所及景点不得大声喧哗,需遵守该景点规范条例。
10.进入各地,严格遵守当地的交通规则。
11.爱护公共环境与卫生,不得随意乱丢垃圾。

1.营员必须注意言行,遵从导师及辅导员的指挥和教导。
2.营员在营区校园内所使用的均是学校的公共财产和公共环境,务必做到爱惜和保护。
3.不可擅自离开酒店、学校。
4.营员不许赌博、吸烟、饮酒。
5.营员需要尊重他人,友善待人,不得打架,斗殴,产生矛盾需及时告知辅导员。
6.若要进入他人房间,不得关闭或反锁房门(可以虚掩或者用物体保证房门敞开)。
7.严格遵守就寝时间,就寝时间后不得外出、大声喧哗。
8.不得损坏学校、酒店设施,保证房间卫生。如有损坏,将照价赔偿。
9.保持开放及乐观的态度,尊重他人,接受文化差异。
10.非紧急情况不得触碰火警开关及消防设施。
11.营员需看管好个人财物,如有遗失,自行负责(护照,证件等重要身份证明交由营队老师统一保管)。
12.未经许可不可留宿他人房间,或者自行更换房间。
13.离开房间之前,请关闭窗户、电灯等。

1.部分营员第一次离开父母和家乡,可能会有心理及情绪波动, 同学们可适当转移注意力,与辅导员、同伴聊天进行缓解。
2.全程配有双语营队老师。语言障碍可能会带来情绪的波动与不适,营员需要放平心态,将此次出行当做学习与经历的过程,同学们可及时联系你的团队辅导员。
3.团队成员均有着不同的成长环境,美国也是文化差异较大的国家,大家要学会适应不同,尊重差异,不排挤他人。学会求同存异,营造和睦的营地氛围。
4.营员与团队辅导员之间需建立健康良好的友谊。

问:Where will you stay? 你会住在哪里?
答:I will stay in Philadelphia. 我住在费城。
问:What is the purpose of your visit? 你来到这的目的是?
答:I am here for a winter camp with my classmates and teachers. 我在这里和老师同学参加冬令营。
问:Do you have any relatives living here in America? 有亲戚住在美国吗?
答:如实回答。
问:How long will you stay? 你会在美国待多久?
答:About 2 weeks. 大约两周。
问:How much currency/ cash are you carrying? 你身上携带了多少现金入境?
答:如实回答。
问:Where are you visiting? 你都去哪里玩?
答:Philadelphia, Washington D.C., New York. 费城、华盛顿、纽约。

1.入住酒店
a.如果你有三口插座的电器,请准备转换插头。
b.多数美国大城市如旧金山,纽约,首都华盛顿等地的自来水是经过消毒,可以直接饮用的。美国的酒店房间不提供开水,但有咖啡机,可以自己烧水喝。请咨询辅导员。
C.美国酒店不提供牙膏牙刷,拖鞋,需自己携带。
2.公共场所
a.美国法律规定21周岁以下的人抽烟喝酒是违法的,违法行为警察会逮捕,因此我们的营员在全部行程中是禁止吸烟、饮酒的,如有发生后果自行承担。
b.在美国基本都可以照相。但如果有写“禁止照相”标志的地方例如博物馆等则不可以照相。
C.大部分游览地点,比如博物馆,都不可以大声喧哗,注意礼貌用语。
3.用餐习惯
a.团队用餐,早餐为西式自助餐,午、晚餐主要为美餐或中餐。美式中餐以南方口味为主。吃素者或穆斯林用餐有特别要求的,请在出发前通知我们。
b.用餐时请注意姿势端正。如用刀叉,不宜挥动刀叉说话,不可用餐刀将食物送入口内,而应使用叉子,左手拿叉,右手拿刀,用餐时尽可能少出声音。
c.如有骨头、鱼刺等,不可放置餐桌上,而应放在盘子里,保持桌面干净。
d.自助餐取食物如人多时要排队,不可插队加塞。不知食物是否符合自己口味时,各种食物可先少量取一些,喜欢吃再去多取,不要浪费。
4.意外事件处理
a.遇到紧急情况,请保持冷静,立即联系辅导员,保护自身安全。
b.身体若有不适,马上告知领队老师或同行学生,尽快送医。
c.途中如有诊疗、住院或购买药品,应索取诊断书及治疗证明单,以便回国后申请保险赔付。
d.不随便与陌生人交谈,随时提高警觉,以防被骗。

Are you ready?这个寒假,我们一起飞往美国的东部,看看世界的另一面!让我们做足准备,顺利出发!